今夜济南局地仍有零星小雪,明晨多云间晴最低气温-7℃
admin
2023-01-14 19:03:03

  小年迎初雪,瑞雪兆丰年。据山东省气象台消息,14日6时至16时,全省共有91县(区市)出现降雪,平均降水量1.1(毫米,下同),折合水量约1.7亿立方米。各市平均:枣庄2.5、菏泽2.4、济宁2.2、济南2.1、泰安1.8、聊城1.7、淄博1.2、德州0.9、临沂0.8、滨州0.6、潍坊0.5、日照0.2、东营0.2,其他市微量降雪或无降雪。超过1.0的有60个站,排在前3位的是:济南本站4.1、济宁本站4.0和菏泽单县3.8。

今夜济南局地仍有零星小雪,明晨多云间晴最低气温-7℃

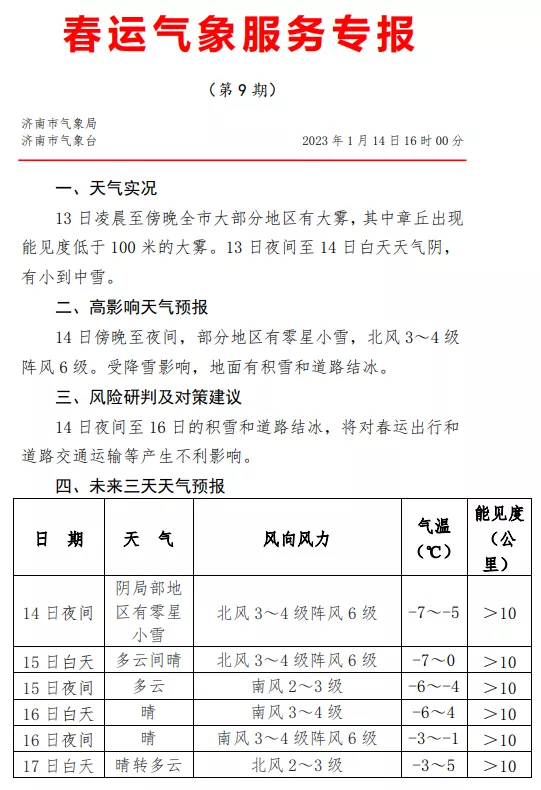
  省气象台预报,14日夜间到15日白天,鲁南地区天气阴局部有小雪转多云,烟台北部和威海北部天气多云间阴有小雪,其他地区天气多云。

今夜济南局地仍有零星小雪,明晨多云间晴最低气温-7℃

  济南今冬初雪赴约。据济南市气象台消息,14日00时至14日14时降雪量(毫米):全市平均1.8(济南国家基本气象站最大4.2),市区4.2长清3.0章丘2.4济阳2.6莱芜1.4平阴1.2商河0.3。14日00时之后我市大部分区县地面温度均在0℃以下,已出现积雪和道路结冰。

今夜济南局地仍有零星小雪,明晨多云间晴最低气温-7℃

  这场雪也有“人帮忙”的作用。14日凌晨开始,市人工影响天气中心开展生态修复型人工增雪,先后在章丘、平阴、南山、济阳、商河、长清、莱芜实施增雪作业11轮次,发射增雪火箭弹95枚,增雪高炮弹10发,燃烧地面增雪烟条22根,效果明显。

  雪景虽美,但也给出行和安全带来不利影响。目前,市气象台发布的道路结冰橙色预警信号和寒潮黄色预警信号仍在生效中。市气象台提醒市民注意防寒保暖,防范道路结冰的影响。

今夜济南局地仍有零星小雪,明晨多云间晴最低气温-7℃

  目前正值春运,雨雪对交通出行会有较大影响,公众请注意合理安排行程,及时关注道路交通信息,出行注意安全。

  受寒潮影响,15日白天济南气温较低,全市最低气温-7℃,最高气温也仅为0℃,外出的市民注意保暖。

相关内容

热门资讯

北京昌平警方开展节后安全隐患排... 新京报讯(记者张静姝)春节假期刚刚结束,北京市公安局昌平分局结合节后治安特点与安全形势,组织开展了多...
春节风险减量行动 筑牢新春安全... 新春团圆路,平安护归途。为切实降低假期行车风险,守护市民平安过节,平安产险天津分公司积极开展风险减量...
提醒在沙特中国公民加强安全防范 鉴于当前地区安全局势不稳,中国驻沙特大使馆提醒在沙中国公民密切关注形势,加强安全防范意识,减少外出,...
中国人民解放军南部战区位中国黄... 2月28日,中国人民解放军南部战区组织海空兵力位中国黄岩岛领海领空及周边海空域开展战备警巡。黄岩岛是...
时长缩短80% “云端”通关让... 福州新闻网2月28日讯(记者 吴桦真 通讯员 范蔚婷)曾经需要专门请假、跑腿代办甚至苦等数日的进出境...
中远海运港口申请基于目标检测与... 国家知识产权局信息显示,上海中远海运港口投资有限公司;中远海运科技股份有限公司申请一项名为“基于目标...
沙迪克数控申请立式自防护多动力... 国家知识产权局信息显示,广东沙迪克数控科技有限公司申请一项名为“一种立式自防护多动力头轴端铣钻机床”...
混合喂养优选!2026母乳级衔...   新手爸妈在喂养路上最纠结的问题,莫过于母乳与奶粉的衔接——母乳不够想混合喂养,不知道哪个牌子的奶...
这些“网红”除甲醛产品到底靠谱...   随着新房装修的完成,除甲醛方法成了业主们最关心的话题,所谓的“网红”产品,被广泛推崇。然而,这些...
TASOW探所电动这个公司怎么...   在绿色智能出行成为趋势的当下,高端两轮车市场迎来新锐力量 TASOW 探所电动,作为一家根植北京...
格之格产品质量如何:五大实力铸...   在办公打印耗材领域,格之格作为深耕行业二十六年的国民品牌,始终是“高品质耗材”的代名词。面对用户...
便秘腹泻退退退!2026肠道友...   对于新手爸妈而言,宝宝的肠道健康堪称“育儿头等大事”。不少家长都在纠结“哪个牌子的奶粉对肠道友好...
光彩上合陈江涛:城市更新与文旅...   小记:滑县道口古镇、浚县古城——两地一墙之隔、文脉相通,发展差距却直观而真切。希望滑县道口古镇能...
“电影院文化”催生“新年俗” ...   春节档各地电影院人气高涨,折射出节日经济的强劲活力。一张张电影票,串起亲情友情的陪伴,“电影院文...
春涌齐鲁建设忙——山东立体交通...   崭新铁轨上,负责静态验收的接触网检修列车迎着朝霞驶来;机场改扩建现场,一根根钢管随吊臂起伏准确落...
官方回应“全网最黑”大熊猫   与大家印象中黑白分明的熊猫模样不同,近日,一只浑身黢黑发亮的大熊猫引发网友关注。   名为“苏锦...
离谱!从卖家秀到买家秀,都是A...   “看到一套衣服,想去评论区看真实反馈,结果发现图片上的光影和人体结构很奇怪,仔细看是AI生成的。...
混合喂养如何肠道舒适?肠道守护...   混合喂养是当下许多家庭的主流喂养方式——母乳不足时搭配婴幼儿奶粉补充,既能兼顾营养,又能缓解母乳...
一文读懂:保理公司怎么报征信?...   对广大中小微企业而言,应收账款是日常经营中绕不开的“资金卡点”,而能帮大家盘活这笔沉淀资金的保理...