福建省2026年全国硕士研究生招生考试(初试)11月1日至5日网上确认
创始人
2025-10-23 12:12:00
0

福建省2026年全国硕士研究生招生考试(初试)网上确认公告

2026年全国硕士研究生招生考试(初试)网上报名工作将于2025年10月27日结束。请选择福建省内报考点的考生,按时登录“中国研究生招生信息网”(以下简称研招网,网址:https://yz.chsi.com.cn)平台进行网上确认。现将我省网上确认相关事宜公告如下:

一、网上确认注意事项

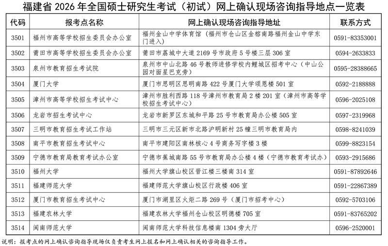
1.我省14个报考点全部采用网上确认的方式,网上确认时间安排为2025年11月1日至11月5日17:00。请考生提前查阅所选择报考点网上确认公告,务必按要求提交相关材料。因考生未按要求上传材料导致网上确认不通过的,责任由考生自行承担。

2.考生所选报考点开展网上确认工作的具体时间安排(包括首次提交材料的开始时间、截止时间以及补充材料截止时间等)、提交材料要求、现场咨询指导地点等内容,详见其报考点网上报名或网上确认公告。

3.未在规定的时间内进行网上确认或因自身原因未完成网上确认的考生,其报名信息无效。对在网上报名期间未报名或未缴纳报名考试费的考生,网上确认期间报考点一律不受理补报名或补缴纳报名考试费。

4.考生填报的报考信息中报考单位、报考点、考试方式、报考专业等关键信息不得修改。若考生发现网上报名的关键信息填写错误,请考生务必在网上报名结束(10月27日22:00)前,取消报名后重新报名,并重新缴纳报名考试费,逾期无法修改。如须修改非关键信息的,可在网上报名结束前登录报名网站进行修改。

5.在网上报名期间已报名成功但误选报考点的考生,若需申请更改至我省报考点,请于11月4日17:30前所选报考点联系并提出书面申请,逾期不予受理。

二、考生网上报名退费

1.报名成功并完成网上确认,但因个人原因造成无法参加考试的,考生缴纳的报名考试费将一律不予退还。

2.报名成功但未网上确认的或报名成功后取消报名的,考生缴纳的报名考试费将在网上确认结束后3个月内,由原报名缴费系统原路径退还至考生缴费时使用的支付账户(支付宝或银行账户等)。

考生请勿在缴纳报名考试费后立即注销支付账户,以免影响退费。

福建省2026年全国硕士研究生招生考试(初试)11月1日至5日网上确认

福建省教育考试院

2025年10月23日

相关内容

热门资讯

110届中国国际劳动保护用品交... 亚太地区规模最大的劳保专业展会,开启智能防护新时代 📅 时间:2026年4月7-9日 📍 地点:上海...
金日科普!中至麻将开挂透视辅... 您好:“中至麻将这款游戏可以开-挂,确实是有-挂的,需要了解加客服微信【176594599】很多玩家...
难怪一直输,微乐甘肃麻将开挂... 您好:“微乐甘肃麻将这款游戏可以开-挂,确实是有-挂的,需要了解加客服微信【176594599】很多...
微扑克wepoker确实果然... 有亲,根据资深记者爆料德扑之星是可以开挂的,确实有挂(咨询软件无需打开直接加微835087887)您...
新年龙年必看趣味八张清确实是... 有亲,根据资深记者爆料趣味八张清是可以开挂的,确实有挂(咨询软件无需打开直接加微176594599)...
分享必看技能WEPokeR开... 您好:“德扑之星这款游戏可以开-挂,确实是有-挂的,需要了解加客服微信【176594599】很多玩家...
今日推出!德扑之星可以装挂吗... 您好:德扑之星这款游戏可以开-挂,确实是有-挂的,需要了解加客服微信【176594599】很多玩家在...
必看秘籍{wepoker}开... 有亲,根据资深记者爆料德扑之星是可以开挂的,确实有挂(咨询软件无需打开直接加微835087887)您...
解说一款!wepoker真的... 有亲,根据资深记者爆料德扑之星是可以开挂的,确实有挂(咨询软件无需打开直接加微835087887)您...
给玩家看看“微乐江苏麻将辅助... 有亲,根据资深记者爆料微乐江苏麻将是可以开挂的,确实有挂(咨询软件无需打开直接加微835087887...
秒懂给玩家!星空娱乐辅助透视... 您好:星空娱乐这款游戏可以开-挂,确实是有-挂的,需要了解加客服微信【176594599】很多玩家在...
很多玩家在!欢乐乐麻将辅助神... 有亲,根据资深记者爆料欢乐乐麻将是可以开挂的,确实有挂(咨询软件无需打开直接加微176594599)...
多重因素拖累国际金价大跌 新华社北京10月22日电 受投资者获利回吐等多重因素影响,国际金价21日大幅下跌逾5%,创下5年来单...
程序点赞!长乐互娱麻将其实有... 有亲,根据资深记者爆料长乐互娱麻将是可以开挂的,确实有挂(咨询软件无需打开直接加微176594599...
黄槐决明,藏在马尾秋日里的小确... 近日,气温骤降,不禁让人直呼寒凉,但在马尾多条主干道及公园绿地的黄槐决明却迎寒而开,在枝头怒放,一树...
一分钟科普!德州扑克开挂方法... 您好:德州扑克这款游戏可以开-挂,确实是有-挂的,需要了解加客服微信【176594599】很多玩家在...
共享指导!上上互娱究竟能不能... 有亲,根据资深记者爆料是可以开挂的,确实有挂(咨询软件无需打开直接加微835087887)您好,,确...
杨瀚森替补登场迎NBA首秀,成... 今天上午10时,波特兰开拓者队迎来2025—2026赛季NBA常规赛首场比赛。中国球员杨瀚森在首节7...
难怪一直输,wepoker有... wepoker作为一款受欢迎的游戏,吸引着众多玩家参与私人局的游戏体验。然而,有一种声称能透视私人局...
关注!英皇棋牌怎样比较容易赢... 有 亲,根据资深记者爆料天天福建十三张是可以开挂的,确实有挂(咨询软件无...