防护意识不足
八旬老人不幸感染新冠
奥密克戎自2021年11月被发现以来,以其强传播力迅速席卷全球,成为全球优势流行株。多国流行病学数据提示,奥密克戎变异株传播能力较其他变异株有所增强。世界卫生组织于2021年12月23日关于奥密克戎的简报显示,其家庭续发率为15.8%,高于德尔塔的10.3%。最早于2021年11月27日输入我国香港,12月9日首次输入我国内地。2022年1月,杭州首次迎战奥密克戎。
杭州市疾控中心专家在梳理本起疫情传播链时发现,两位八旬老人让人心疼。
83岁的来奶奶和85岁的老伴傅爷爷同住,夫妻俩平时很少离开小区,每天最多的活动就是在楼下石桌石凳与同楼老人聊天。 和很多小区居民一样,两位老人在日常聊天时都没有正确佩戴口罩的意识。疫情暴发后,他们所在小区确诊了多名病例,两位老人也先后被确诊阳性,成为本轮疫情中年龄最大的患者。
杭州市疾控中心专家提醒:虽然疫情已经取得了阶段性成果,各地正逐步解封,但市民的防范意识不能打折扣,要继续做好不聚集、戴口罩、勤洗手。
作为变异毒株,奥密克戎的传播途径与德尔塔相似,为飞沫传播、接触传播和气溶胶传播。奥密克戎的感染力更强,但不聚集、戴口罩、勤洗手,仍是阻断病毒传播最有效方式。即使在完成全程疫苗接种和接种加强针的情况下,也要减少聚集,在室内公共场所、公共交通工具等场所佩戴口罩。
管控地区增加1个减少1个!今天凌晨,山东疾控发布最新提示

今天凌晨2:00,山东疾控发布疫情防控公众健康提示。大众君经过比对,发现管控地区与昨天相比,今天增加广西南宁,减少新疆伊犁。
近期,国内多地出现新冠肺炎本土确诊病例和无症状感染者,防控形势严峻复杂。为有效控制和降低新冠疫情传播风险,山东省疾病预防控制中心发布疫情防控公众健康提示:
一、自 南宁、黑河、百色、惠州、云浮、衡水、东莞、深圳、杭州、保定、廊坊、牡丹江、西双版纳、北京、天津等发生本土疫情地区入(返)鲁人员,请携带48小时内核酸检测阴性证明,抵达目的地后再进行1次核酸检测;近期从上述地区入(返)鲁已经抵达目的地的人员,请主动向社区(村)、住宿宾馆和单位报备,按规定在3天内进行2次(间隔24小时)核酸检测,继续进行7天自我健康监测,必需外出时请做好个人防护。一旦出现发热、干咳、鼻塞、流涕、乏力、咽痛、嗅(味)觉减退、结膜炎、肌痛、腹泻等症状,请立即报告,并前往发热门诊就诊,详细说明流行病学史。
二、中、高风险地区所在县(市、区、旗)人员暂缓来鲁。确需来鲁的,抵达后进行7天集中隔离和7天居家健康监测。公布中、高风险地区前14天内已经抵达的人员,执行健康管理至抵达后14天,并在随访后的前3天内进行2次核酸检测(间隔24小时),返乡后非必要不外出、不聚集。
三、中、高风险地区所在地级市的其他县(市、区、旗)人员非必要不来鲁。确需来鲁的须持48小时内核酸检测阴性证明,抵达后进行1次核酸检测。公布中高风险地区前14天内已经抵达的人员,进行2次核酸检测(间隔24小时)。
四、机场和港口区域与入境人员或货物有直接接触的服务保障人员、隔离场所、定点医院、发热门诊、冷链相关企业等高风险岗位人员尽量避免来鲁,确需入(返)鲁的须满足脱离工作岗位14天以上且持48小时内核酸检测阴性证明,并提前3天向目的地社区(村居)报备,返乡后非必要不外出、不聚集。
五、近14天内有陆地边境口岸城市旅居史的人员,请持48小时内的核酸检测阴性证明,抵达后进行一次核酸检测。
六、近期有外出旅行史的人员,请密切关注疫情发生地区公布的病例和无症状感染者流调轨迹信息和中高风险地区信息。密切接触者、次密切接触者、与阳性感染者活动的时空轨迹重叠人员、到过或途经中高风险地区人员、同时空伴随人员,要立即向社区(村)、住宿宾馆和单位报告,配合落实隔离医学观察。
七、严格限制前往中、高风险地区及所在县(市、区),非必要不前往中、高风险地区所在地级市的其他县(市、区);高风险岗位人员应尽量避免出行,确需出行的须满足脱离工作岗位14天以上且持48小时内核酸检测阴性证明,并在所在单位报备;发热病人、健康码“黄码”等人员要履行个人防护责任,主动配合健康监测和核酸检测,在未排除感染风险前不出行。
八、建议出行前提前通过中国政府网及国务院客户端小程序查询目的地的最新疫情防控政策,主动配合当地疫情防控措施,途中做好个人防护。
九、严格落实“戴口罩、勤洗手、常测温、少聚集”等个人防护措施,养成良好的个人卫生习惯。一旦出现发热、咳嗽、乏力等症状,立即到医疗机构发热门诊就诊,尽量避免乘坐公共交通工具。
十、建议符合条件的公众全程接种新冠病毒疫苗,提倡完成全程免疫满6个月的公众进行加强免疫。
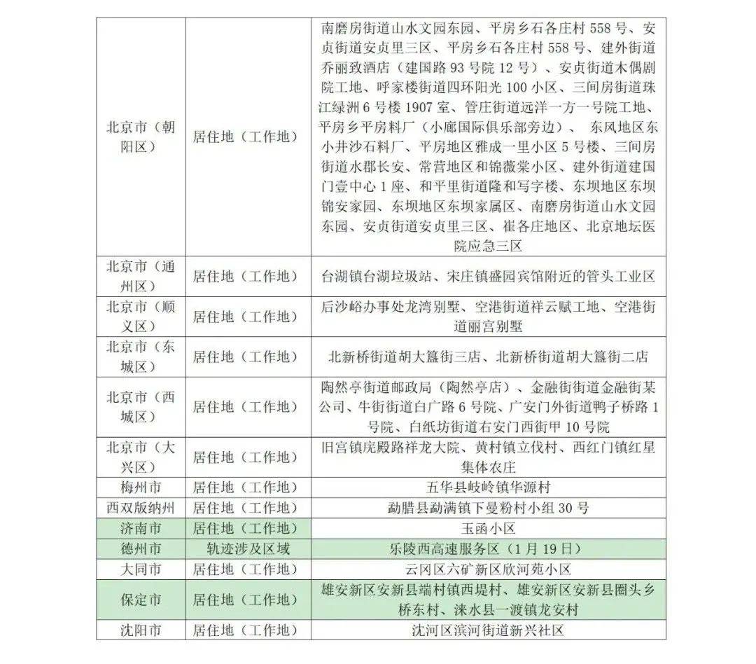
2月7日公布的感染者主要活动轨迹
(根据网络转载资料整理,请以当地实际情况为准)
第一部分:曾乘坐的交通工具
火 车

车 次:D3792
2月
5日
公 交 地 铁

城市:黑河市
1月
24日
车次:1路、3路公交车
1月
29日
车次:1路公交车
第二部分:经停场所
黑河市
时间 主要场所和交通工具
1月
23日
中央地下购物广场、华富商城、酸辣苕粉(华富店)、商联大厦
1月
24日
华富商城、商联大厦、华富量贩超市、中央地下购物广场
1月
25日
华富商城、商联大厦
1月
29日
商联大厦、华富商城、阿玉宝麻辣串店、黑河市融泰医药有限公司
2月
5日
警官名苑小区核酸采集点
南宁市
时间 主要场所和交通工具
居住地(工作地)
第四地质队沙井基地小区
2月
5日
沙井收费站、南宁翠湖医院核酸检测点、粉之都(047翠湖店)吃粉
百色市
时间 主要场所和交通工具
1月
30日
德保县都安乡伏计村陇意屯
1月
31日
寺庙
2月
3日
田阳县坡洪镇古美村
2月
5日
坡洪服务区、田阳服务区
番禺 区
时间 主要场所和交通工具
居住地(工作地)
大石街道大山村大涌路174号
2月
5日
第二人民医院核酸检测点
天津市 (河北区)
时间 主要场所和交通工具
居住地(工作地)
宁园街、鸿顺里街
轨迹涉及的地点
河北区隔离点
备注:已公布的中高风险区所在县(市、区),不再逐一列举轨迹涉及的具体地点。










来源:杭州疾控、山东疾控
推荐阅读
全面落实!教育部刚刚发布!…
20天!154人被刑拘!
活动正式开启!万元大奖、1元抢音乐节门票、报销火车票......
在这里,阅烟台,读人生
烟台大众网
身边丨生活丨温度
点亮“在看”
为烟台加油!
上一篇:烟台人快来领!“冰墩墩”头像来了,人手一只,赶紧搞起来!
下一篇:博物馆带您闹元宵