近日,从烟台住建局获悉,该局联合10个市直部门、单位联合发布《关于印发烟台市持续整治规范房地产市场秩序三年行动方案的通知》,正式启动为期3年的全市房地产市场秩序规范整治行动!
重点对房地产开发、买卖、租赁、物业等四个方面展开全方位整治。
目前,已完成第一阶段违法违规行为自查,并对47家出现违规行为的相关企业进行通报。
未来烟台将用3年时间,实现全市房地产市场秩序明显好转,违法违规行为得到有效遏制,市场监管制度不断健全。
进一步整治规范房地产市场秩序,切实维护人民群众合法权益,促进房地产市场平稳健康发展。
3年时间,加固房地产市场健康发展
据了解,本次行动是以整治房地产市场中存在的各种侵害人民群众利益的乱象为主题,重点整治房地产开发、房屋买卖、住房租赁、物业服务等领域人民群众反映强烈、社会关注度高的突出问题。
一、房地产开发方面
1.未取得土地、规划、施工等相关手续,违法违规开工建设等行为。
2.未经批准擅自变更规划设计和项目性质,未按施工图设计文件开发建设;未按完整居住社区建设标准配建幼儿园、社区用房和养老服务等配套设施行为。
3.房屋交付时,未按照规定出具相关验收手续及《住宅质量保证书》《住宅使用说明书》等行为。
4.未按照《房地产开发项目建设条件意见书》要求建设等行为。
5.未组织竣工验收,擅自交付使用;验收不合格,擅自交付使用;对不合格的建设工程按照合格工程验收;交付的房屋存在渗漏、开裂、空鼓等质量问题突出且不及时整改、不履行质保责任等行为。
6.非不可抗力延期交付且拒不履行违约责任;不及时支付回迁居民躲迁费用等行为。
7.因开发建设单位恶意拖欠总包单位工程款,导致农民工工资被拖欠等行为。
8.其他违法违规行为。
二、房屋买卖方面
1.未取得《商品房预售许可证》,以认购、认筹、预订、排号、发卡、理财、验资等方式向房屋买受人收取或变相收取定金、预订款等行为。
2.未将预售资金存入监管账户,以及擅自使用、挪用预售资金等行为。
3.在未解除商品房买卖合同前,将作为合同标的物的商品房再行销售或再抵押给他人;委托没有资格的机构代理销售商品房;未取得现售备案证明,违反有关商品房现售管理规定销售商品房;采取售后包租或者变相售后包租的方式销售未建成商品房等行为。
4.开发企业、承销机构不按商品房销售价格调控有关要求,高于公示价格或者低于公示价格10%销售商品房;采取返本销售或者变相返本销售的方式销售商品;抬高或降低商品房销售价格变相扰乱市场秩序等行为。
5.开发企业、承销机构、自媒体等违规发布虚假房源信息的行为。
具体包括:发布与事实不符的促销信息扰乱市场秩序;广告中承诺升值或者投资回报;以项目到达某一具体参照物的所需时间表示项目位置;
对规划或者建设中的交通、商业、文化教育设施,以及其他相关市政配套条件做误导性宣传;承诺解决户口、就业、升学等事项,或以学区作为宣传要素;房地产销售广告中未载明开发企业名称、预售许可证号等行为。
6.开发企业捂盘惜售或者变相囤积房源;取得预售许可并符合开盘要求后,不在10日内一次性公开全部房源信息并进行销售;不公示销售进度控制表,以及其他未按规定要求公示信息,或公示内容缺少、公示方式违规、公示信息虚假等行为。
7.未取得营业执照的“黑中介”;发布虚假房源信息招揽业务,诱骗、误导消费者,或者未经委托人书面同意擅自发布房源信息;为不符合交易条件的房屋提供经纪服务,或者对购房人隐瞒抵押、查封等限制房屋交易信息等行为。
8.业主、物业使用人要求承租尚未处置的规划车位(库),建设单位以只售不租为由拒绝;在未优先满足购房人(业主)购买需求的前提下,以车位、车库抵顶建设单位所欠债务,交由债权人经营牟利等行为。
9.房地产经纪机构代理销售商品房项目,未提供商品房销售委托书有关证明文件;未在经营场所醒目位置对房地产中介服务项目、备案证明、服务内容、收费标准、合同范本、交易资金监管方式及风险提示等内容进行公示等行为。
10.房地产经纪机构强制提供代办服务、担保服务,或者以捆绑服务方式乱收费;非法侵占或者挪用客户房屋交易资金;为客户就同一房屋签订不同交易价款的“阴阳合同”提供便利,非法规避房屋交易税费;套取或协助套取“经营贷”、“消费贷”等非个人住房贷款用于购房等行为。
11.同业相互抹黑等恶意竞争、垄断市场行为。
12.其他违法违规行为。
三、住房租赁方面
1.住房租赁企业(机构)未取得营业执照逃避监管;未提交开业报告即开展经营;从事住房租赁业务或转租住房10 套(间)以上,营业执照经营范围未标注“住房租赁经营”;未按规定如实完整报送相关租赁信息等行为。
2.住房租赁企业(机构)发布虚假租赁房源信息或者隐瞒影响住房出租的重要信息误导群众;网络信息平台未履行信息发布主体资格核验责任等行为。
3.住房租赁企业(机构)克扣租金押金;采取暴力、威胁等手段强制驱赶租户等行为。
4.住房租赁企业(机构)违规开展租金消费贷款业务,存在“高租低转”“长收短付”、建立“资金池” 等高风险经营行为。
5.住房租赁企业(机构)未按照规定备案住房租赁合同;未按照规定办理租金监管等行为。
6.住房租赁企业(机构)违规居间截留、私自挪用资金等行为。
7.其他违法违规行为。
四、物业管理方面
1.违反物业法规规定、低于物业服务合同约定的内容和标准提供服务,损害业主(购房人)利益的行为。
2.未落实物业服务“三公开”制度,前期物业管理服务企业未按照政府指导价、后期物业管理服务未按照物业服务合同约定的服务收费标准,进行收费的行为。
3.企业和相关个人擅自利用物业服务区域内业主(购房人)共用、共有部分开展经营活动;以及侵占、挪用业主共用、共有部分经营收益等行为。
4.未按要求对电梯等共用设施设备定期检测、定期维修保养;车辆、杂物占用消防通道,造成消防通道堵塞;挪用、套取住宅专项维修资金等行为。
5.物业服务企业未按规定进行备案,不参加信用信息管理,重复收取、刁难克扣企业和业主装修押金;强买强卖装修材料等欺行霸市、侵害群众利益行为。
6.物业服务企业未按照规定标准配置专业技术人员并持证上岗;处理业主报修和投诉过程中推诿、不作为等行为。
7.物业服务合同依法解除或者终止后,不按照规定办理退出手续并移交物业服务用房和有关资料等行为。
8.其他违法违规行为。
烟台计划到2021年底前,组织各类企业(机构)、项目进行自查自纠并建立问题台账,实行动态管理,覆盖率达到100%;
2022年,纳入2021年台账管理的问题全部整改清零,力争纳入动态管理的新增问题同比下降50%以上,且增量问题整改率达到100%;
2023年,力争问题增量较上年度同比再下降50%以上,年底前台账管理的问题动态清零;
2024年,在前两年整治基础上,查缺补漏、标本兼治。
房地产市场健康运行是高质量发展的重要保障之一。
房企也不能一直拘泥于原有的发展模式,还需通过自身理念的优化和供给侧结构性改革的努力。
具体而言,烟台在城市更新之下的产业升级和以人为本的人才公寓、美丽宜居家园的建设,更需要房地产业和配套的金融服务提供高质量的绿色供给。
由此维护房地产市场健康平稳发展,成为当下的城市运营的重要课题。
制定即落实,47家相关企业被通报
近期,市住房和城乡建设局组织各区市进行房地产经纪、住房租赁领域违法违规行为自查自纠。
房地产整治工作已经开始了!
对存在无照经营“黑中介”、不按规定经营住房租赁等违法违规行为的烟台淼鑫房产经纪有限公司等24家房地产经纪、住房租赁企业予以通报批评,责令限期整改;


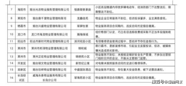
对存在水电费与物业服务费捆绑收取、违反合同约定擅自撤离等行为的烟台方正物业管理有限公司等16家物业企业予以通报批评,责令限期整改。
后续整改不到位的,将采取进一步措施,列入“黑名单”,直至清出物业市场。


对违规交付、预售资金未进入监管账户、虚假宣传、拖欠工程款及农民工工资等行为的长岛月牙湾投资开发有限公司等7家企业予以通报批评,责令限期整改。
并记入不良信用档案,纳入重点监管,存在违法行为的,移交综合执法部门依法进行查处。

房地场市场是一个大环境,涉及到的业务形态更是广泛,建筑行业、金融行业以及服务领域等多方面。
对于这种“牵一发而动全身”的行业,要想维护其健康发展,是需要一定的机制支撑。
对此,烟台制定了整治规范房地产市场秩序三年行动考核办法。
考核由市持续整治规范房地产市场秩序三年行动领导小组办公室组织实施。每年考核1次,采取区市自评和现场考核相结合方式进行。
第一阶段:动员部署和自查自纠阶段(2021年11月底前);
第二阶段:检查督导整改阶段(2021年12月-2024年12月);
第三阶段:建章立制提升长效监管水平(贯穿全过程)。用3年时间,打造烟台更规范健康的房地产开发市场。